En fait, ça me démange depuis que j'ai eut un problème de Buzz (ou ronfle.. 50Hz) en enregistrement, alors que le câble de liaison ne faisait qu'une 30ene de mètres, et alors même que mes autres micro (nt1, me64) ne buzzaient pas !
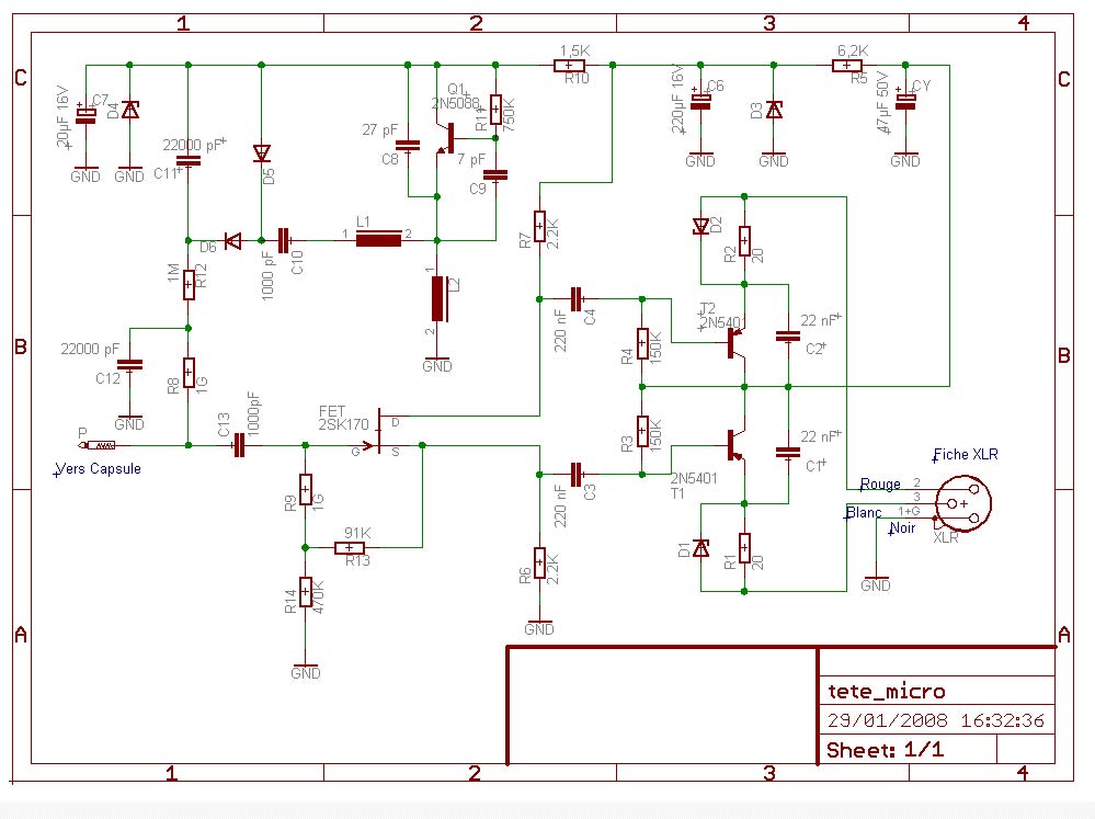
Je vous joins donc les photos de la bête, je vais essayer d'en réaliser le schéma de fonctionnement afin de comprendre pourquoi ça buzz s't'histoire !
Ce qui est sûr, c'est que ce micro-jetable n'est pas bon-à-jeter (son fonctionnement est un peu aléatoire apparemment), car dans certaines situation il m'a bien dépanné, cependant il n'est pas fiable pour tourner avec en concert ! Dans un home studio, ça ne devrait pas pauser problème si le cable est court, mais ... à vérifier.
Apparemment je ne suis pas seul dans ce cas, j'ai pu lire ailleurs que d'autres ont eut des problèmes de ronfle, le micro n'est donc pas en panne, mais mal conçu !

